On Manuscript, Hettinger, Hu et al.
How Aging Muscle Stiffness Disrupts Stem Cell Function Through RNA Surveillance
Core Discovery
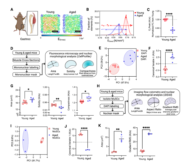
This study reveals that muscle stem cells (MuSCs) lose their resilience to environmental cues as they age, becoming hypersensitive to their surroundings. Aged muscle is approximately 3.5-fold stiffer than young muscle (muscle maturity?), and this increased stiffness compromises the ability of ages MuSCs to properly transition between cellular states during muscle regeneration. Aged nuclei show larger area, reduced roundness, and increased density compared to young cells, both in situ and in isolated MuSCs.
When cultured on polydimethylsiloxane (PDMS) substrates mimicking young (soft, 12 kPa) or aged (stiff, 29 kPa) muscle stiffness, young MuSCs maintained stable phenotypes regardless of substrate stiffness. They showed no differences in nuclear morphology or proportions of quiescent (Pax7+/MyoD-), activated/cycling (Pax7+/MyoD+), or differentiating (Pax7-/MyoD-) cells between conditions (young/soft, young/stiff, aged/soft, aged/stiff).
Aged MuSCs, however, displayed sensitivity to matrix stiffness. On stiff substrates, they showed decreased activation/cycling and increased differentiation. Notably, aged MuSCs on soft matrices partially recovered a youthful phenotype. In vivo validation using β-aminopropionitrile (BAPN) to reduce matrix cross-linking improved muscle regeneration in aged mice.
The Need for RNA Velocity and Vector Field Analysis
Single-cell RNA sequencing with pseudotime analysis using Monocle 3.0 revealed two trajectories: quiescent→activated→cycling (self-renewal) and quiescent→activated→early differentiation→late differentiation (differentiation trajectory).
Surprisingly, despite clear phenotypic differences, there were no significant differentially expressed genes between aged MuSCs on soft versus stiff substrates when analyzing spliced mRNA counts although the proportion of cells taking each path differed by condition. This is what motivated the RNA velocity approach.
Using dynamo, which generates transcriptomic vector fields from the relationship between unspliced and spliced RNA, the authors were able to reveal substantial differences in vector fields between aged MuSCs on soft versus stiff substrates, particularly in regions corresponding to quiescent, activated, and cycling populations. Young MuSCs showed minimal vector field differences between substrate conditions.
Random forest classification of RNA velocities identified nonsense-mediated decay (NMD) and protein translation pathways as key differentiators between aged MuSCs on different substrates. Processing bodies (P-bodies), which are sites of mRNA degradation, were enriched in aged MuSCs. The P-body assembly factor LSM14a showed increased expression in aged cells on stiff matrices (maybe because it’s processing an increased amount of mRNA degradation).
To take it a step further: using dynamo’s perturbation function, the researchers simulated what would happen if they reduced LSM14a expression in aged MuSCs on stiff substrates. The Jacobian matrix (which encodes how changes in one gene affect others in the network) predicted that inhibiting this P-body formation protein would push cells toward two seemingly opposite fates:
- Undifferentiated states (quiescent and cycling cells)
- Late differentiation
This is paradoxical though — how can inhibiting one pathway promote stemness and terminal differentiation? P-body accumulation in aged MuSCs on stiff matrices creates a “trapped” state: Cells get stuck in an intermediate early differentiation phase, unable to either return to stem-like states for self-renewal or finish differentiation.
By inhibiting P-body formation through LSM14a knockdown, it unclogged both pathways. This freed cells to make proper fate decisions, so some could maintain stemness while others could complete differentiation. This aligned with the author’s original predictions.
Methods
The study employs a multi-scale approach.
- Through mechanical testing: biaxial tensile testing of gastrocnemius muscle with finite element modeling to quantify tissue stiffness differences between young and aged mice
- Cell culture: MuSCs isolated via FACS (Itga7+/CD31-/CD45-/Sca1-) and cultured on PDMS substrates of defined stiffness (12 kPa for “young” and 29 kPa for “aged”
- Morphology: Nuclear morphology assessed through CellProfiler analysis of DAPI-stained sections and imaging flow cytometry of isolated cells
- Single-cell: 10X Genomics platform with both spliced and unspliced RNA counts captured using velocyto for RNA velocity analysis
Note: Monocle 3.0 for pseudotime trajectories, dynamo for vector field reconstruction/differential vector field analysis, random forest to identify regulatory genes
Figures
.png)
Fig 1: establishes the ~3.5-fold increase in aged muscle stiffness and correlates this with altered nuclear morphology.
.png)
Fig 4: presents the RNA velocity vector fields, showing dramatic differences between aged MuSCs on soft vs stiff substrates while young cells remain similar. The random forest analysis identifies NMD pathways.
Questions
- Could single-cell variation in RNA decay dynamics explain why some aged MuSCs maintain function while others fail, even in the same microenvironment?
- Might be stupid but I wonder how young cells maintain transcriptional homeostasis; knowing those mechanisms could maybe help restore the buffering capacity in aged cells?
- If RNA decay varies throughout the day, might the timing of injury or regenerative signals affect stem cell responses differently in young versus aged muscle?
- If aged MuSCs are transplanted into young muscle or exposed to young extracellular vesicles, can they reset their RNA surveillance patterns? In other words, is aging fixed or could a different biophysical microenvironment change responses?